
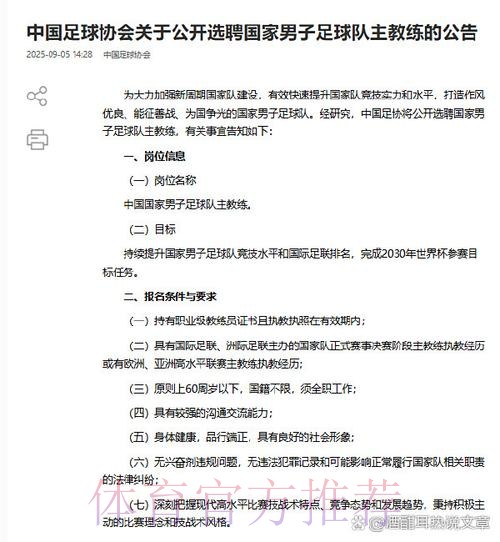
每当中国男足进入主教练选聘周期,舆论场都会随之升温。这不仅是一场简单的人才招聘,更像是一次关于信任、路径和未来的集中拷问。中国足协启动男足国家队主教练选聘工作的消息传出后,外界讨论的焦点已经不再局限于“谁来执教”,而是转向“新主帅能否真正带来体系性的改变”。在世界杯扩军、亚洲足球格局重塑的大背景下,这一次选帅,很可能成为中国男足未来若干年走向何方的关键分水岭。
要理解本次选聘的意义,首先要看清时代环境。当前的国际足坛早已从“星光主帅+灵光一现”的模式,全面转向“数据驱动+科学管理+青训体系”的综合竞争。对于长期被外界贴上“起伏大、稳定性差”标签的中国男足来说,主教练既是战术指挥者,也是重建认同、梳理体系的枢纽角色。当中国足协正式启动男足国家队主教练选聘工作,真正被检验的并不只是候选人履历本身,而是整个选聘流程是否更加专业、透明,是否能在战略目标与现实基础之间找到合理平衡。
从目标维度看,新任主帅需要面对的任务远不止“带队打好下一场比赛”。在世预赛、亚洲杯等重要赛事接踵而至的赛程安排下,如何在有限时间里构建清晰的战术框架,如何让“国家队风格”这个抽象概念变成可以在场上被识别、被延续的打法特征,是外界最为期待的方向之一。一位合格的国家队主教练,不仅要会排兵布阵,更要能够凝聚共识,确立标准,搭建平台。这意味着选帅过程中必须同步评估其对中国足球现实土壤的理解程度,对长期建设的投入意愿,以及与足协管理架构协同的能力。

回顾过去几次主教练更迭,不难发现一个值得警惕的现象––频繁更换主帅带来的,不仅是战术思路的反复,更是队伍心态与技战术细节的持续重置。每一任教练都有自己偏好的阵型、节奏和用人标准,如果缺乏中长期规划的统一指引,国家队就容易陷入“换帅即重启”的循环。正因如此,本次中国足协启动男足国家队主教练选聘工作,更应在理念连续性上做足文章,将“短期成绩”与“长期发展”纳入同一评价体系。哪怕外界渴望即刻提升战绩,也需要接受一个现实:想要真正改变,只靠一次集训、几场热身赛是不够的。
在候选人画像方面,外界普遍关注几个关键维度:一是是否具备国际大赛经验,二是能否适应中国球员的技术特点,三是是否拥有清晰可执行的战术体系。以往曾有执教履历耀眼却水土不服的案例,也有名气不算突出却能在有限资源下最大化激活球队潜力的教练。某位曾带领亚洲中游球队打入世界杯的外籍教头就曾在分享中提到,他初到岗位时做的第一件事,并非立即制定复杂战术,而是用大量沟通和训练数据分析,帮助队员认识自己擅长什么、不擅长什么,然后才在现实能力边界内设计风格,稳步拉升整体下限。这类实践经验为中国男足选帅提供了可资借鉴的镜鉴——真正合适的主帅不一定是名气最大的,但必须是最懂如何在现有基础上“抬高平均水平”的那一个。
与此关于“国产教练还是外籍教练”的争论再次升温。支持外教的一方强调,外籍主帅在战术体系构建、训练方法引入方面更具前瞻性,能够引入先进理念;支持本土教练的人则认为,国产教练更了解中国球员性格与联赛环境,更容易建立信任与沟通桥梁。从现实角度来看,这次中国足协启动男足国家队主教练选聘工作,如果能够在公开标准中更清晰地界定评价体系,而不是先预设国籍答案,再去找人贴合,将有助于打破简单的“国字号标签对立”。理性的做法,是将履历、战术、管理、沟通、契合度等指标尽可能量化,通过综合评估给出选择,而不是被情绪和刻板印象主导。

可以预见,新一任主教练上任后,首要任务必然是重组球队框架。这涉及三方面:一是国家队核心阵容的稳定与更新节奏,二是联赛表现与国家队征召之间的对应逻辑,三是与U23及各年龄段国字号球队的衔接问题。长期以来,国家队与俱乐部之间在技战术要求、训练强度、用人标准上存在一定脱节,导致许多球员在俱乐部是某种角色,到国家队就要完全适应另一种定位。一位真正有系统思维的主帅,会努力打通“俱乐部表现—国家队职责—未来培养路径”这条链条,而这恰恰是中国足协本次选聘工作所需要重点考量的能力项之一。
从管理和协同角度看,中国足协在启动男足国家队主教练选聘工作时,也需要同步设计好“权责边界”。过往的一些教训表明,当主帅在选人和战术安排上缺乏稳定的自主权,或者决策链条屡屡被外部因素干扰时,哪怕个人能力不俗,也很难长期输出高质量成果。相反,如果在契约中充分明确主教练在人员选拔、技术团队构成、比赛准备等关键环节的主导权,并设立相对清晰的绩效考核和阶段评估机制,就能让主帅在可预期的框架下大胆释放心中构想。教练的专业判断与足协的整体规划之间,只有在相互尊重基础上才能形成正向循环。
一个不容忽视的变量,是中国足球当前身处的舆论环境。每当国家队成绩不如预期,主帅往往首当其冲成为批评焦点。但从职业体育的逻辑看,教练只是链条中的关键一环,并非万能的解决者。对于新任主帅,外界若只给出“立刻出成绩”的单一要求,却不愿意给时间、空间与耐心去调整体质,就很容易形成“高压—保守—短期主义”的恶性循环。如何在启动选聘的向社会各界释出一个更加理性、耐心、注重过程建设的信号,本身也是中国足协需要主动面对的课题。
值得一提的是,中国足球发展在青训、联赛环境、职业化治理等方面正在经历深度调整,这为新主帅提供了一个复杂但并非毫无希望的土壤。近年来,一些中小俱乐部开始在青训梯队投入更多精力,一些年轻球员逐渐获得稳定出场时间。虽然整体水平距离亚洲一流水平仍有差距,但这意味着国家队主教练在选材时,能够有更多观察和塑造的空间。如果新帅能够主动与青训主管、联赛技术部门建立常态化沟通机制,将国家队需求前置到人才培养和训练方向上,那么“国家队只是一线队的集合”这一传统观念,就有机会被更新为“国家队是整个体系的最高呈现”。

综合来看,中国足协启动男足国家队主教练选聘工作既是一次日常工作节点,也是一次重新审视自身管理方式与发展路径的契机。选帅不是魔法按钮,不会在按下那一刻就改写全部现实,但选什么样的人、以什么样的流程选人、给怎样的授权和时间去做事,往往决定了未来几年中国男足能走多远。在不确定的大环境里,唯一可以确定的是,只有在更清晰的战略、更专业的标准和更稳定的支持中,新主帅才有可能带领球队逐步摆脱反复的轨迹,让中国男足在国际赛场重建信心与尊严。
